1 发展政策
1.1 绿色建筑逐步发展为国家行动方案
我国在绿色建筑方面的技术经济政策,历经了“建筑节能”—“节能省地”—“四节一环保”(节能、节地、节水、节材、保护环境和减少污染)的发展。我国的建筑节能工作,最早始于20世纪80年代。国务院于1986年发布《节约能源管理暂行条例》(国发[1986]4号),明确要求建筑物设计采取措施减少能耗。建筑节能工作发展至今,业已形成了由《节约能源法》、《民用建筑节能条例》、《公共机构节能条例》等构成的法律法规体系。
对于建筑“节能省地”要求的提出,则可追溯至1991年获批的《国民经济和社会发展十年规划和第八个五年计划纲要》,其中“加快墙体材料的革新及开发和推广节能、节地、节材住宅体系”的内容,可谓我国绿色建筑“四节一环保”理念的雏形。此后,2004年的中央经济工作会议再次明确要求大力发展节能省地型住宅;随后的十届全国人大三次会议上,2005年政府工作报告中也明确提出鼓励发展节能省地型住宅和公共建筑。
2004年,原建设部科技司在当年工作要点中首提“强化绿色建筑科技工作”。2005年,“绿色建筑”已见于国务院文件中。国务院办公厅在《关于进一步推进墙体材料革新和推广节能建筑的通知》(国办发[2005]33号)中提出,“积极推动绿色建筑、低能耗或超低能耗建筑的研究、开发和试点”。2011年,《国民经济和社会发展第十二个五年(2011-2015年)规划纲要》正式提出“建筑业要推广绿色建筑、绿色施工”。在经历了此前一个时期的研发、试点和发展之后,绿色建筑从此正式被写入国家规划。2013年,随着国办发[2013]1号文的印发,我国的绿色建筑行动也从此拉开了大幕。
下表汇总了自2005年以来的近10年间,国务院发布的涉及绿色建筑发展的若干规范性文件。由此也可明显看出,2005年和2013年均有密集的政策出台,分别对应前述的建筑节能省地型发展要求和国家绿色建筑行动方案的提出。
表1 国务院发布的发展绿色建筑规范性文件



1.2 绿色建筑被列入国家建设战略
“十二五”期间,绿色建筑在国家有关政策支持下得到了很好的推广和发展。2015年是全面完成国家“十二五”规划的收官之年,也是党中央、国务院在2012年的“推进生态文明建设”战略决策之后进一步突出生态文明战略的关键年。展望即将到来的“十三五”及今后很长一段时期,生态、绿色仍然将是我国新型城镇化和建筑业转型升级的主题词之一。
2015年4月,中共中央、国务院印发《关于加快推进生态文明建设的意见》。《意见》指出,生态文明建设关系人民福祉,关乎民族未来,事关“两个一百年”奋斗目标和中华民族伟大复兴中国梦的实现。意见将生态文明建设提升到更加突出的战略位置,融入经济建设、政治建设、文化建设、社会建设的各方面和全过程;将“绿色化”与新型工业化、信息化、城镇化、农业现代化等“新四化”并列,强调“五化”协同推进;要求“大力推进绿色发展、循环发展、低碳发展,弘扬生态文化,倡导绿色生活”。“大力推进绿色城镇化”,是《意见》的一个重要方面,其中对“大力发展绿色建筑”、“推进绿色生态城区建设”都提出了明确要求。
2015年9月,中共中央、国务院印发《生态文明体制改革总体方案》,明确构建由包括资源总量管理和全面节约制度在内的8项制度构成的生态文明制度体系,其中的资源总量管理和全面节约制度又包括针对土地、水资源、能源、可循环资源等的内容,形成了对绿色建筑“四节”理念的系统性政策支持。《方案》还提出,将目前分头设立的环保、节能、节水、循环、低碳、再生、有机等产品统一整合为绿色产品,建立统一的绿色产品标准、认证、标识等体系,也是对绿色建材相关工作的有力指导。
2015年10月胜利召开的中国共产党十八届五中全会,研究提出了《中共中央关于制定国民经济和社会发展第十三个五年规划的建议》,树立了“十三五”期间创新、协调、绿色、开放、共享的五大发展理念。对于“绿色发展”,《建议》给出了“坚持绿色富国、绿色惠民,为人民提供更多优质生态产品,推动形成绿色发展方式和生活方式”的要求,并进一步明确提出要“实行绿色规划、设计、施工标准”、“提高建筑节能标准,推广绿色建筑和建材”。
2015年12月,中央城市工作会议时隔37年后再次召开。“统筹生产、生活、生态三大布局,提高城市发展的宜居性”,是会议提出的“五个统筹”之一,其中明确要求“推动形成绿色低碳的生产生活方式和城市建设运营模式”。对于城市及建筑的建设,会议以“推进城市绿色发展”总结了近年的棚户区改造、海绵城市建设(国办发[2015]75号)、城市地下综合管廊建设(国办发[2015]61号)等技术政策,并专对建筑提出“提高建筑标准和工程质量,高度重视做好建筑节能”的要求。
值得注意的是,国家政策给予了绿色建筑更多的财税支持,包括:
银监会、国家发展改革委于2015年1月共同印发《能效信贷指引》(银监发〔2015〕2号),要求银行业金融机构应在有效控制风险和商业可持续的前提下,对包括高于现行国家标准的低能耗、超低能耗新建节能建筑,符合国家绿色建筑评价标准的新建二、三星级绿色建筑和绿色保障性住房项目,既有建筑节能改造、绿色改造项目、可再生能源建筑应用项目、集中性供热、供冷系统节能改造、节能运行管理项目、获得绿色建材二、三星级评价标识的项目在内的重点能效项目加大信贷支持力度;
财政部、国家税务总局、科技部于2015年11月印发《关于完善研究开发费用税前加计扣除政策的通知》(财税[2015]119号),将绿色建筑评价标准为三星的房屋建筑工程设计认为创意设计活动,允许对企业为此发生的相关费用进行税前加计扣除。
1.3 绿色建筑正成为国际交流热点
2015年,中国外交空前活跃,在全球政治、经济、安全等各个方面都推出一系列具有广泛和深远影响的中国倡议、中国方案,中国国际影响全面提升。继2014年11月亚太经合组织《北京纲领》提出“深入探讨建设绿色、高效能源、低碳、以人为本的新型城镇化和可持续城市发展路径”,及“致力于开展可再生能源、节能、绿色建筑标准、矿业可持续发展、循环经济等领域合作”之后,我国领导人又多次在国际交往中论述绿色建筑,由此也可反映其重要地位和作用。
2015年6月,李克强总理同欧洲理事会主席唐纳德•图斯克、欧盟委员会主席让-克洛德•容克举行第十七次中国欧盟领导人会晤后发表联合声明,提出“双方欢迎中欧城镇化伙伴关系不断深化,在城市规划设计、公共服务、绿色建筑、智能交通等领域积极开展合作,同意启动新的中欧城市和企业合作项目。”
2015年6月,中国向联合国气候变化框架公约秘书处提交《强化应对气候变化行动 ——中国国家自主贡献》报告,专门在“控制建筑和交通领域排放”部分列举了我国推广绿色建筑和可再生能源建筑应用、到2020年城镇新建建筑中绿色建筑占比达到50%的行动政策和措施。2015年11月30日,我国最高领导人习近平主席首次出席联合国气候变化大会(COP21),并在大会开幕式所发表的讲话中也再次特别提到中国发展绿色建筑的政策措施。
2015年9月,习近平主席同美国总统奥巴马举行会谈后再次发表关于气候变化的联合声明,重申了坚定推进落实国内气候政策、加强双边协调与合作并推动可持续发展和向绿色、低碳、气候适应型经济转型的决心,专门介绍了中国承诺将推动低碳建筑,到2020年城镇新建建筑中绿色建筑占比达到50%。
1.4 绿色建筑已得到地方立法保障
2015年3月27日,江苏省十二届人大常委会第十五次会议审议通过《江苏省绿色建筑发展条例》(自2015年7月1日起施行),这是全国第一个绿色建筑地方性法规。《条例》包括7章:总则,规划、设计和建设,运营、改造和拆除,绿色建筑技术,政府引导,法律责任,附则等部分。《条例》要求,江苏省所有的新建民用建筑采用一星级以上绿色建筑标准;使用国有资金投资或者国家融资的大型公共建筑采用二星级以上绿色建筑标准,并从规划、设计、许可、审图、施工、监理、验收等各个环节来控制和落实绿色建筑标准要求。技术上,对地下综合管廊(城镇集中开发建设区域)、雨水收集利用(规划用地面积二万平方米以上的新建建筑)、节水器具、雨污分流、可再生能源(新建的住宅、政府投资公共建筑、大型公共建筑)、预拌砂浆、预拌混凝土、高强钢筋、新型墙体材料等作了强制要求。政策上,从建设单位奖励、容积率计算、峰谷分时电价、采暖费、水资源费、公积金贷款额度等方面对符合要求的绿色建筑及相关技术给予了扶持。
2015年12月4日,浙江省十二届人大常委会第二十四次会议审议通过《浙江省绿色建筑条例》(自2016年5月1日起施行)。《条例》包括7章:总则,规划与建设,运营与改造,技术与应用,引导与激励,法律责任,附则。与江苏省类似,《条例》对新建民用建筑(农民自建住宅除外)、国家机关办公建筑和政府投资(或以政府投资为主)的其他公共建筑分别做出了一星级、二星级绿色建筑标准的强制性要求。《条例》在技术上的特色有新型建筑工业化、建筑信息模型、全装修等。
此外,还有一些地方出台了绿色建筑主题的地方政府规章。例如,江西省于2015年12月公布《江西省民用建筑节能和推进绿色建筑发展办法》(此前,深圳市政府已于2013年发布施行《深圳市绿色建筑促进办法》)。
2 奖评制度
2.1 绿色建筑评价标识
绿色建筑评价标识是依据《绿色建筑评价标准》GB/T50378等技术文件对建筑物进行评价以及信息性标识。国家标准《绿色建筑评价标准》GB/T50378-2006发布实施后,由住房和城乡建设部于2007年正式启动绿色建筑评价标识工作,发布了一系列规范性文件(详见表2)。先后从国家和地方两个层面,委托、批准了多家机构开展绿色建筑评价标识工作,共同推广绿色建筑,形成了我国绿色建筑标识项目快速增长的良好态势。截至2015年12月31日,全国共评出3979项绿色建筑标识项目,总建筑面积达到4.6亿平米。
表2 绿色建筑评价标识主要制度文件

对于绿色建筑标识项目,原由住房和城乡建设部进行公示、公告和统一颁发证书、标识。2015年10月,根据政府职能转变工作和《绿色建筑行动方案》精神,住房城乡建设部发布通知(建办科〔2015〕53号)推行绿色建筑标识实施第三方评价,由各评价机构自行对绿色建筑标识项目进行公示、公告和颁发证书、标识;政府部门主要对绿色建筑评价机构进行管理和督促,以及标识项目的定期备案。随后,国家层面的绿色建筑评价机构——住房和城乡建设部科技与产业化发展中心、中国城市科学研究会分别发布《绿色建筑评价管理办法》(建科中心[2015]16号、城科会字[2015]24号),作为开展评价工作的依据;各地方评价机构也已开展落实。
2.2 全国绿色建筑创新奖
绿色建筑创新奖是为了加快推进我国绿色建筑及其技术的健康发展而设立的奖项,由原建设部于2004年设立,设一等奖、二等奖、三等奖三个等级,每两年评选一次。已于2004年、2006年、2011年、2013年、2015年评审完成“全国绿色建筑创新奖”共计5批,项目数量增加趋势明显(详见下图)。主要管理制度包括《全国绿色建筑创新奖管理办法》(建科函〔2004〕183号)及配套的《全国绿色建筑创新奖实施细则》和《全国绿色建筑创新奖评审标准》(建科〔2010〕216号)。其中,《全国绿色建筑创新奖实施细则》系在原《全国绿色建筑创新奖实施细则(试行)》(建科〔2004〕177号)基础上重新制定,自2011年第三批评审开始不再分设工程类项目奖(又分绿色建筑综合奖和智能建筑、节能建筑专项奖)和技术与产品类项目奖,并提出了申请项目取得绿色建筑评价标识的要求;《全国绿色建筑创新奖评审标准》也是据此在原标准(建科[2006]161号)基础上重新制定。

图1 全国绿色建筑创新奖获奖工程项目数量
2.3 绿色建筑示范项目
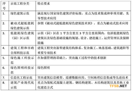
国务院于2005年在《关于做好建设节约型社会近期重点工作的通知》中提出“启动低能耗、超低能耗和绿色建筑示范工程”,并于2007年在《节能减排综合性工作方案》中进一步要求“组织实施低能耗、绿色建筑示范项目30个”。据此,住房和城乡建设部于2007年起启动“一百项绿色建筑示范工程与一百项低能耗建筑示范工程”(简称“双百工程”)的建设工作,并将绿色建筑和低能耗建筑示范工程纳入了2008年及随后各年度的住房和城乡建设部科学技术计划项目。随后,又逐渐增加了绿色施工、绿色照明等示范工程;在2015年发布的2016年度科技项目申报通知(建办科函[2015]890号)中,还新增加了建筑产业现代化示范,现共计有8类,如下表所示。包括绿色建筑示范工程在内的各类科技示范工程,都遵循《住房和城乡建设部科学技术计划项目管理办法》(建科[2009]290号)统一要求;此外,绿色建筑示范工程还应满足现行国家绿色建筑评价标准的要求。
表3 2016年度住房和城乡建设部科技计划项目的科技示范工程分类

3 结束语
2015年,生态文明建设提升到更加突出的战略位置,“绿色化”将对生产方式和生活方式产生深远影响,形成了对绿色建筑进一步发展更为有利的政策环境。同时,时代也赋予了绿色建筑新的内涵,也对绿色建筑发展提出了新的要求。有理由相信,在国家和地方政策的支持下,在部门管理制度的保障下,我国绿色建筑创新发展还将攀上新的高峰。
作者:
叶凌,副研究员、博士,中国建筑科学研究院标准规范处。
程志军,研究员、博士,中国建筑科学研究院标准规范处副处长。
王清勤,研究员、博士,中国建筑科学研究院副院长。




